中国·必威(bw·西汉姆联)官网-West Ham United
首页
部门简介
部门概况
工作职责
人员分工
党建工作
党委概况
党建动态
党风廉政
理论学习
关工委
工作动态
通知公告
组织机构
主题教育
老年大学
基本情况
规章制度
招生信息
精彩回放
新闻快讯
银龄风采
银龄组织
银龄动态
必威西汉姆联官网
工作流程
资料下载
betway西汉姆官网
上级文件
校内文件
信息公开
信息公开
首页
>
必威西汉姆联官网
>
工作流程
>
正文
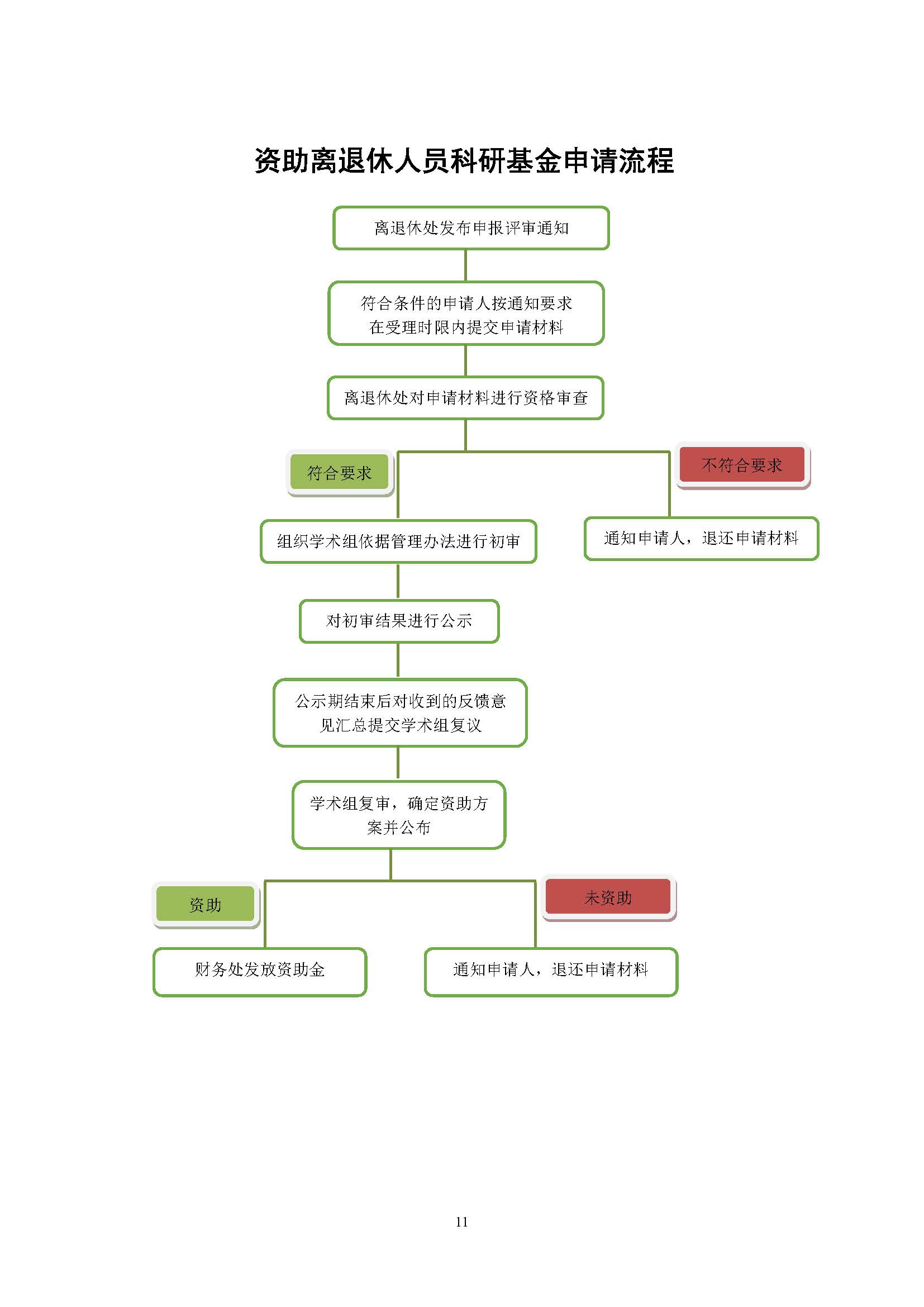
资助离退休人员科研基金申请流程
发布时间:2022-09-15 09:47
浏览次数:次